时间: 2026-01-06 来源:水峪贯镇人民政府
一、主要职责
(一)加强党的建设,发挥领导核心作用。镇党委是全镇各种组织和各项工作的领导核心,是农村基层组织建设的龙头,要坚定正确政治方向,强化政治引领功能,保证党的路线方针政策得到坚决贯彻落实,始终推动各项改革、各项工作围绕巩固党的执政基础来加强。加强对镇政府的领导,支持镇政府依法行使职权。扎实开展服务能力建设,提高服务经济社会发展和服务人民群众的水平。加强镇党委领导班子建设,健全党委会议事规则和决策程序。严格落实党建责任,加强党委自身的思想、制度、作风、廉政建设,按照“三基”建设总体要求,持续做好“抓基层、强基础”工作。
(二)促进经济发展,增加农民收入。宣传、贯彻、落实党的强农惠农政策,维护农村基本经营制度;指导农民专业合作社发展;推进农村市场经济体系建设;组织开展农业基础设施建设;指导农民抓好粮食生产,提高农业综合生产能力和农产品质量安全水平;做好农村土地规划和土地承包管理、农民负担监督管理、农村集体资产财务管理;推动农村经济结构调整,为农民提供科普培训、技术技能培训和市场信息服务,帮助农民多渠道转移就业,促进农民增收。
(三)强化公共服务,着力改善民生。发展农村社会公益事业,搞好农村义务教育,加强社区教育、职业技能培训、就业创业指导、帮扶落实就业创业扶持政策,推动以新型职业农民为主体的农村实用人才队伍建设;做好各项社会保险服务,落实社会救助、社会福利制度和优抚安置政策,为保障对象提供基本公共服务,维护农村建档立卡贫困人口等特殊人群和困难群体权益;做好公共卫生健康事业;加强对历史文化名镇名村和传统村落、古树名木的保护和发展,健全公共文化设施网络;指导农村文化体育活动,丰富农民业余生活,推动公共文化体育服务;指导村镇规划与建设,改善农村人畜饮水、道路等基础设施;落实健康生育政策,提高农村人口素质;及时上报和积极处置重大社情、疫情和险情,组织抢险救灾、脱贫攻坚等。
(四)加强社会管理,维护农村稳定。加强社会治安综合治理,保障农民合法权益;积极开展普法教育,增强农民法治意识;及时处理来信来访,了解上报社情民意;积极开展民事调解,排查化解矛盾纠纷,确保农村社会稳定。
(五)推进基层民主,促进农村和谐。加大抓村力度,严肃党组织生活,严格党员教育管理,切实把农村基层党组织建设成为落实党的政策、带领农民致富、密切联系群众、维护农村稳定的坚强领导核心,巩固党在农村的执政地位;组织好村民委员会换届选举,指导村民自治,推动农村社区建设,完善民主议事制度,推进农村村务公开,引导农民有序参与村级事务管理,促进社会组织健康发展,增强社会自治功能。
(六)镇党委政府还要配合县主管部门做好安全生产、环境保护、生态建设、食品安全、社会治安、矛盾纠纷化解、未成年人保护、消防安全、农村危房改造、国防动员等其他方面的工作。
二、内设机构
根据县委办、县政府办关于乡镇职能配置、内设机构的相关规定,按照精简统一效能的要求,结合我镇实际,水峪贯镇党政机构综合设置5个办公室:
(一)党政综合办公室
负责党委、政府的日常工作。
(二)经济发展办公室(规划建设办公室)
负责拟定全镇经济发展的规划并组织实施;组织编制乡镇总体规划和村庄规划,组织编制乡镇控制性详细规划;组织依法修改总体规划和修建性详细规划并依照审批程序报批;管理辖区内各项建筑活动和施工许可等初审工作。办公室下设若干个工作岗位。
(三)社会事务办公室
负责全镇社会事务的日常工作。办公室下设若干个工作岗位。
(四)党建工作办公室
负责协助乡镇党委研究制定乡镇党建工作计划和党建工作年度工作要点,负责基层党组织书记抓党建述职评议工作;指导乡镇辖区内各领域基层党组织建设,抓好基层党组织标准化规范化建设,常态化整顿软弱涣散党组织;负责农村基层党员、干部、人才队伍建设工作,承担村干部、招聘到村工作大学生、到村任职选调生、驻村干部的日常管理考核工作,指导做好党员发展与管理教育、流动党员管理等工作,做好乡镇人才和老干部工作;统筹协调落实纪检监察、组织、宣传、社会工作、统战、机构编制、巡察和工会、团委、妇联等方面工作。
(五)综合行政执法办公室
负责统一管理指挥协调全镇范围内的综合行政执法事项。
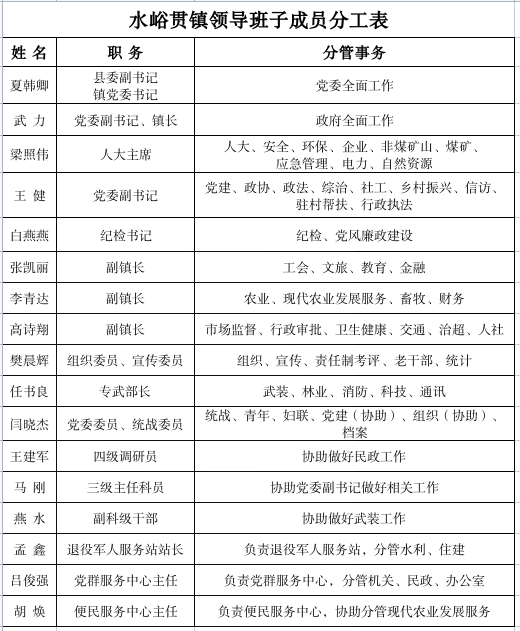
三、领导职务及分工

办公地点:交城县水峪贯镇水峪贯村
办公时间:星期一至星期五(法定节假日除外),上午八点至十二点,下午两点半至六点。(具体调休、时间变更按照上级相关部门要求变更)
办公电话:0358-3588103。